Columns
| Column | Type | Size | Nulls | Auto | Default | Children | Parents | Comments | |||
|---|---|---|---|---|---|---|---|---|---|---|---|
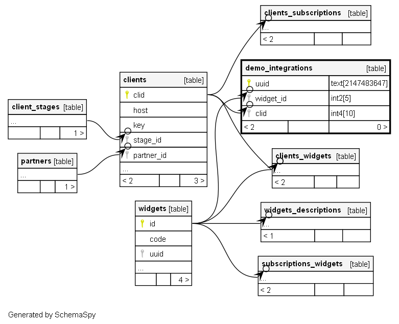
| uuid | text | 2147483647 | null |
|
|
id интеграции |
|||||
| widget_id | int2 | 5 | null |
|
|
id виджета |
|||||
| clid | int4 | 10 | √ | null |
|
|
На каком клиенте стоит приватная интеграция |
Indexes
| Constraint Name | Type | Sort | Column(s) |
|---|---|---|---|
| demo_integrations_pkey | Primary key | Asc | uuid |
| demo_integrations_clid_widget_id_key | Must be unique | Asc/Asc | clid + widget_id |



